搜索
甘肃
兰州
民生
区县
资讯
便民
经济
房产
美食
教育
百科
首页
网络
文化
旅游
法制
企业
电商
健康
女人
娱乐
科技
养生
汽车
体育
就业
滚动
反馈
RSS
商家入驻
发布信息
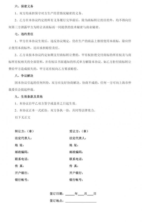
品牌转让协议书怎么写(品牌转让合同简单实用)
2023-05-07 09:24
精彩组图
榆中青城古镇景区春花烂漫
疫情防控下的兰州志愿者们
#疫情下的兰州 气温骤降 雪后的一处处美景
深秋的兴隆山 人间至此秋色染 万木霜天红烂漫
兰州2021年第一场雪来了
精选主题
兰州市春日“花经济”持续升温“以花悦己”成为市民生活新风尚
大丽花、绣球花、长寿花、宝莲灯等竞相绽放,红的热烈、蓝的清雅…
2026年3月17日 11:40
秦川园区40多万株亚洲百合即将上市
时下,走进兰州新区秦川园区现代农业产业园百合花种植基地,满眼…
2024年4月18日 9:26
兰州市农研中心引进全生物降解地膜新材料
为解决传统塑料聚乙烯地膜带来的农业种植环境污染问题,近日,市…
2024年4月18日 9:22
兰州味道 氤氲人间烟火气
黄河中流、两山对峙。兰州,地处青藏高原向黄土高原过渡地带,这…
2024年4月8日 9:26
兰州市隆重举行2024年散葬烈士骨灰安葬仪式
信息兰州网消息 巍巍青山埋忠骨,滚滚黄河慰英魂。4月2日上午,…
2024年4月3日 10:38
今天的黄河风情线你看了吗?美翻了!
日月其迈 岁律更新,人们在新年的第一缕阳光中,迎接2024年的到…
2024年1月1日 15:52
引大入秦工程今年全年供水3.75亿立方米
记者从甘肃省引大入秦水资源利用中心获悉,11月25日,随着冬季供…
2023年12月27日 11:56